Background: Acute Myeloid Leukemia (AML) is a devastating hematological malignancy commonly observed in the elderly population. Mutations in TP53 can give rise to clonal hematopoiesis (CH), a condition preceding leukemia, where mutated hematopoietic stem cells (HSCs) proliferate without developing overt malignancy. The mechanisms underlying progression of TP53 mutant CH to AML and lymphoma remain incompletely understood. Through the creation of a traceable conditional Trp53-mutant CH model and complementary genetic models, we demonstrate that the age of HSCs is critical in determining whether the transformation leads to myeloid or lymphoid malignancy.
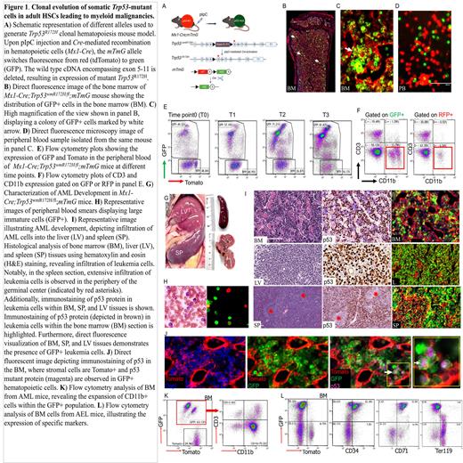
Methods: To induce p53 mutation in early hematopoietic stem cells, we generated two cohorts of mice, one with Vav-Cre-mediated recombination of a conditional Trp53 allele ( Vav-Cre; Trp53 fl/wmR172H) and another with recombination of homozygous conditional floxed alleles ( Vav-Cre; Trp53 fl/fl), allowing us to compare the effects of p53 mutation versus complete loss of p53 in hematopoietic stem cells. To investigate the impact of Trp53 mutation on adult HSCs and their clonal evolution into myeloid malignancies, we developed an inducible mouse model driven by Mx1-cre. The inducible conditional mouse model allowed us to induce a somatic Trp53 mutation in HSCs of mice at 4 months of age, which is equivalent to young adult humans, and track the recombined cells using the mTmG allele ( Fig. 1A).
Results: Mice with Trp53 mutations and Trp53 deletion introduced early in life developed lymphoma with complete penetrance, indicating that early-age mutation or deletion of Trp53 is more likely to lead to lymphoma development. However, when a somatic Trp53 mutation was induced in adult HSCs ( Mx1-Cre;Trp53 wmR172H/fl;mTmG mice), it resulted in myeloid-biased hematopoiesis leading to AML. Fluorescence microscopy analysis of the bone marrow (BM) clearly showed the presence of clonal clusters of GFP+ cells ( Fig. 1B). These GFP+ cells formed distinct colonies ( Fig. 1C) and were detectable in the peripheral blood ( Fig. 1D). The population of Trp53 mutant (GFP+) cells increased over time ( Fig. 1E). Flow cytometry analysis of peripheral blood after three months revealed an increased myeloid population defined as CD11b+ ( Fig. 1F). While the p53 wild-type group showed relatively stable population levels over time, the p53 mutant population displayed a significant expansion with increasing duration following pIpC injection. CyTOF analysis using a panel of 31 antibodies showed a slight increase in the myeloid lineage in p53 mutant and null mice compared to p53 wild-type, but no significant expansion of a specific stem/progenitor cell population in p53 mutant GFP+ cells was observed. After a one-year follow-up period, the Mx1-Cre;Trp53 wmR172H/fl;mTmG mice developed various myeloid malignancies (11 out of 25 mice), including AML, acute erythroid leukemia (AEL), and myeloid sarcoma ( Fig 1G). Peripheral blood smears analysis revealed the presence of large blast cells expressing GFP ( Fig. 1H). Characterizing the AML revealed a significant expansion of myeloid cells not only in the BM but also in the liver and spleen, indicating widespread dissemination of the disease ( Fig. 1I). Immunofluorescence analysis of the BM confirmed the accumulation of the mutant p53 in GFP+ cells ( Fig. 1J). Among the mice, 8 exhibited AML, 2 had AEL, and 2 presented a mixed disease phenotype consisting of both AML and AEL in the Mx1-Cre;Trp53 wmR172H/fl;mTmG cohort. The AML cells were identified as CD11b+Ly6G+CD3- ( Fig. 1K), while the AEL cells were characterized as CD34+CD71+ ( Fig. 1L).
Conclusion: This data demonstrates the importance of age in the development of p53 mutant myeloid malignancies, and that p53 mutations in adult HSCs lead to the development of myeloid, but not lymphoid malignancies, highlighting the different mechanisms underlying the development of these types of malignancies, and suggest potential preventative or therapeutic strategies for TP53-mutant AML.
Disclosures
Andreeff:PMV: Research Funding; Kintor Pharmaceutical: Research Funding.

This feature is available to Subscribers Only
Sign In or Create an Account Close Modal